查看: 440|回复: 1

[安卓软件] Ai合集🔥三款顶级好用的Ai软件可换脸

[复制链接]
累计签到:153 天
连续签到:62 天

1352

主题

29

回帖

1万

积分

域主

名望
0
星币
3006
星辰
0
好评
2

鼎力支持奖欢乐天使奖国庆节勋章幸运猪在线大神

发表于 2025-11-5 22:38:35 来自手机 | 显示全部楼层 |阅读模式

注册登录后全站资源免费查看下载

您需要 登录 才可以下载或查看,没有账号?立即注册

×
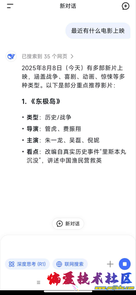
内置deepseek Gemini等模型
【应用名称】AI Chat
【应用版本】54
软件大小】113.5mb
【适好平台】安卓
【应用简介】AiChat—是一款AI聚合平台,包含DeepSeek、Claude3、Midjourney绘画、Sora视/频等模型,为用户提供AI写作、AI问答、AI绘图..
【下载地址】
链接:https://pan.quark.cn/s/5db584936e22
IMG_0519.png
IMG_0522.png
IMG_0520.png
IMG_0521.png
默认签名:偏爱是我家,发展靠大家! 社区反馈邮箱Mail To:service@pai.al或paijishu@outlook.com
回复

使用道具 举报

累计签到:105 天
连续签到:4 天

0

主题

93

回帖

563

积分

星空

名望
0
星币
444
星辰
0
好评
0
发表于 2025-11-5 23:58:13 | 显示全部楼层
感谢分享
默认签名:偏爱是我家,发展靠大家! 社区反馈邮箱Mail To:service@pai.al或paijishu@outlook.com
回复 支持 反对

使用道具 举报

您需要登录后才可以回帖 登录 | 立即注册

本版积分规则

Archiver|手机版|偏爱技术社区-偏爱技术吧-源码-科学刀-我爱辅助-娱乐网--教开服-游戏源码

偏爱技术社区-偏爱技术吧-源码-科学刀-我爱辅助-娱乐网-游戏源码

Powered by Discuz! X3.5

GMT+8, 2026-2-5 20:35 , Processed in 0.076533 second(s), 40 queries .

快速回复 返回顶部 返回列表